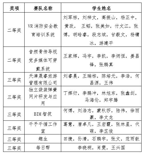
在第三届中国“互联网+”大学生创新创业大赛天津赛区比赛暨2017年天津市大学生创业大赛中,我院创业团队表现优异,《VR消防安全教育培训系统》、《音频骨传导视觉多媒体可穿戴系统》荣获二等奖,《天津晟睿旅游管理有限公司》、《独立袋装弹簧网片研发与应用》、《BIM智筑》、《千予千循工作室》、《趣生》、《每日帮》荣获三等奖。
2017年7月19日,由天津市教育委员会主办的第三届中国“互联网+”大学生创新创业大赛天津赛区比赛暨2017年天津市大学生创业大赛在天津市大学软件学院隆重举行,天津赛区比赛自4月21日启动以来,吸引了来自51所高校的近4000余个项目、16000余人次报名参赛。我院高度重视本次创业大赛,于2017年4月-6月举行问鼎国际 第二届创新创业大赛暨第三届中国“互联网+”大学生创新创业大赛天津赛区选拔赛,共计61项创业项目参加天津赛区比赛,最终获得2个二等奖、6个三等奖的优异成绩。


版权所有 © 问鼎国际 京ICP备:13030111